Бренд Can-Am возвращается в мир двух колёс, представив на 2024 год электрические модели Pulse и Origin. Однако, судя по недавно опубликованным документам, компания также работает над радикальной моделью с бензиновым двигателем и рулевым управлением на базе центральной поворотной ступицы.
Патент системы передней подвески для нового мотоцикла Can-Am
Bombardier Recreational Products (BRP), материнская компания Can-Am родом из Канады, подала патентную заявку в отношении системы передней подвески для нового мотоцикла. Опубликована она была совсем недавно, но самые ранние документы, касающиеся этой заявки, датируются 2019 годом и не имеют ничего общего ни с относительно обычным дорожником Pulse, ни с турэндуро Origin. Зато эта конструкция весьма напоминает двухколёсную версию Can-Am-овского трайка Ryker, который намного длиннее обычного мотоцикла и не соответствует традиционным представлениям о конструкции и компоновке двухколёсных аппаратов.
Его конструкцию разработал инженер BRP по передовым концепциям Даниэль Мерсье, который также отвечал за множество других необычных идей в последние два десятилетия, включая наклоняемую версию трайка Can-Am Spyder и снегоход с гусеницами вместо лыж в дополнение к обычной гусенице сзади. Мерсье участвовал в проекте Can-Am Spyder ещё задолго до его официального представления в 2007 году, и его имя фигурирует в патентах, изображающих законченную версию этой модели, от 2003 года - за четыре года до выхода в серию.
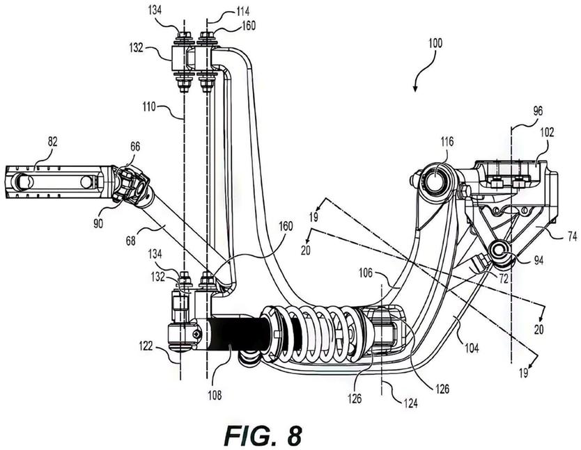
В Can-Am варианте центральной поворотной ступицы используется пара односторонних передних маятников, расположенных один над другим параллельно между рамой и передней ступицей. Похоже, что это тонкие литые алюминиевые элементы, а амортизатор с пружиной расположен под углом между верхним маятником и рамой мотоцикла. За счёт того, что нижний маятник длиннее и больше верхнего, в геометрии передней подвески образуется рулевой угол и трейл, но как и у большинства мотоциклов с передней поворотной ступицей, силы, возникающие на торможении, отделены от сил, возникающих при работе подвески. Это означает, что клевок на торможении может быть устранён или уменьшен, что позволит подвеске лучше скрадывать неровности даже при резком торможении.
Тормозная система, изображённая на эскизах, состоит из большого диска с четырёхпоршневым радиальным суппортом, установленных внутри переднего колеса, имеющего тарельчатый профиль. Такая форма колёсного диска объясняется тем, что ось рулевого управления с рулевой тягой, наконечником и поворотным кулаком должна располагаться на его центральной линии.
В расположении и конфигурации рулевого управления конструкция Can-Am ещё сильнее начинает отличаться от традиционных вариантов. Обычно мотоциклы с центральной поворотной ступицей (самый известный из которых - Bimota Tesi) имеют вполне традиционную посадку, и руль расположен у них ровно там, где он был бы на мотоцикле с телескопической вилкой. Это даёт определённые преимущества в плане развесовки, но также усложняет систему передачи рулевого усилия с несколькими тягами и подшипниками между рулём и передним колесом. Любой люфт в этой системе существенно ухудшает управляемость и обратную связь с переднего колеса, которой по многочисленным отзывам и так не хватает мотоциклам с таким вариантом передней подвески.
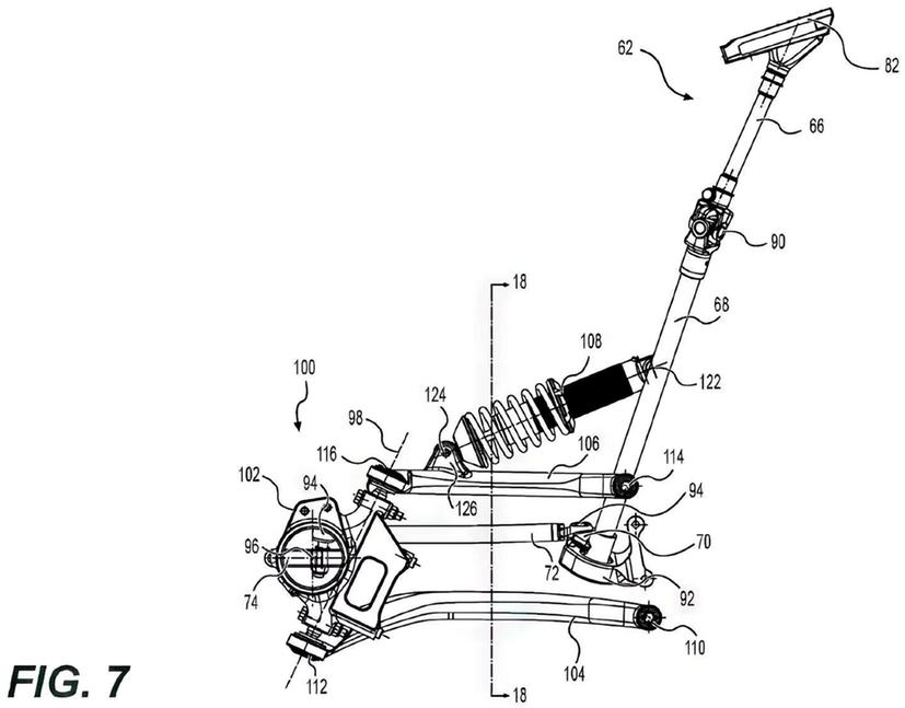
В конструкции от Can-Am тяги тоже есть, но их там меньше. Как и на Spyder или Ryker, райдер сидит на мотоцикле Can-Am дальше от передней оси, чем на обычном мотоцикле, а колёсная база у него длиннее. Это позволяет использовать рулевую колонку автомобильного типа, спускающуюся от руля к месту соединения с горизонтальной продольной тягой, находящемуся прямо за передним колесом. Продольная тяга соединяется с рулевым наконечником, передающим рулевое усилие на передний поворотный кулак. Эта конструкция позволяет уменьшить ширину передней подвески, увеличив тем самым доступные углы наклона.
И хотя патент в основном посвящён рулевому управлению и передней подвеске, остальная часть мотоцикла не менее интересна. Во-первых, он оборудован ДВС, и хотя на эскизах этого не видно, он, похоже, позаимствован у Can-Am Ryker. А это означает, что это либо 600-кубовая рядная двойка, либо 900-кубовая рядная тройка, установленная в раме мотоцикла продольно. За ним стоит бесступенчатая вариаторная трансмиссия, о чём отдельно упоминается в патенте. Сама рама имеет конструкцию, аналогичную раме Ryker, с трубчатой решёткой снизу по бокам мотора. Как и у Ryker, сзади стоит односторонний маятник со встроенным карданным приводом.
Bombardier имеют богатый опыт подачи патентов со странными идеями, которые не доходят до производства, но бывали и случаи, когда заявки на регистрацию права интеллектуальной собственности от компании указывали направление, в котором она движется в будущем. Прошлогодние патенты, например, дали представление о предстоящих проектах электрического мотоцикла ещё до того, как о его разработке было сообщено официально. И так же было с широко известным трайком Spyder - в патентах он засветился за несколько лет до анонса.
Пока неизвестно, увидит ли свет мотоцикл с новым для Can-Am вариантом рулевого управления, но безусловно было бы здорово, если бы канадской компании удалось преуспеть в том, в чём остальные потерпели неудачу.






