Нет никаких сомнений в том, что китайская мотоиндустрия за последние годы сделала гигантский шаг вперёд, но безусловно, есть ещё области, в которых она отстаёт от конкурентов из Европы, Японии и Америки. Одна из таких областей - это инновации: китайские бренды отлично умеют копировать и внедрять технологии по более низким ценам, но довольно редко представляют собственные уникальные разработки.
Электропривод выжима сцепления
Вот почему так примечателен новый патент от китайской компании Qianjiang, владельца брендов QJMotor и Benelli среди прочих. Он предлагает то, что другим ещё только предстоит придумать и реализовать - сцепление с электронным управлением. Идея электропривода выжима сцепления, проиллюстрированная на 700-кубовом двухцилиндровом двигателе QJMotor SRK700, также использованном на Benelli TRK702, обещает сразу несколько преимуществ по сравнению с обычным гидравлическим или тросовым приводом. Эта идея пока не была воплощена ни одним производителем, но стоит заметить, что похожую задумку Honda запатентовала ещё в 2021 году.
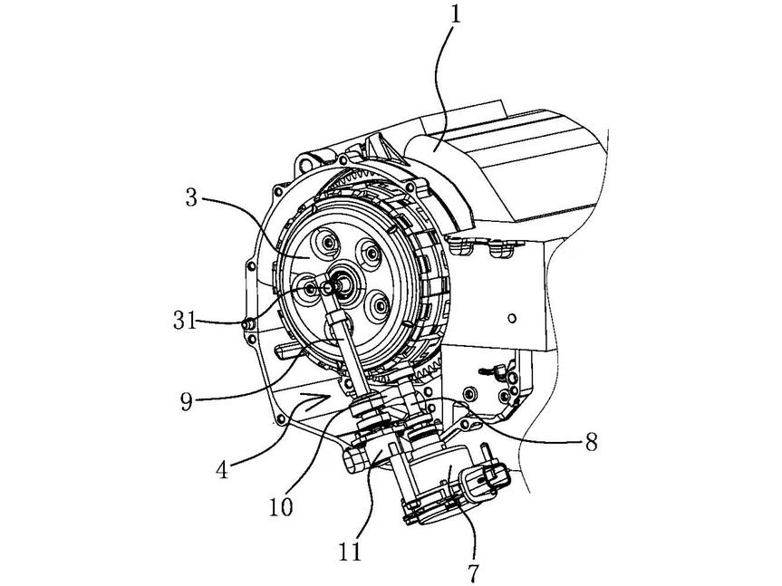
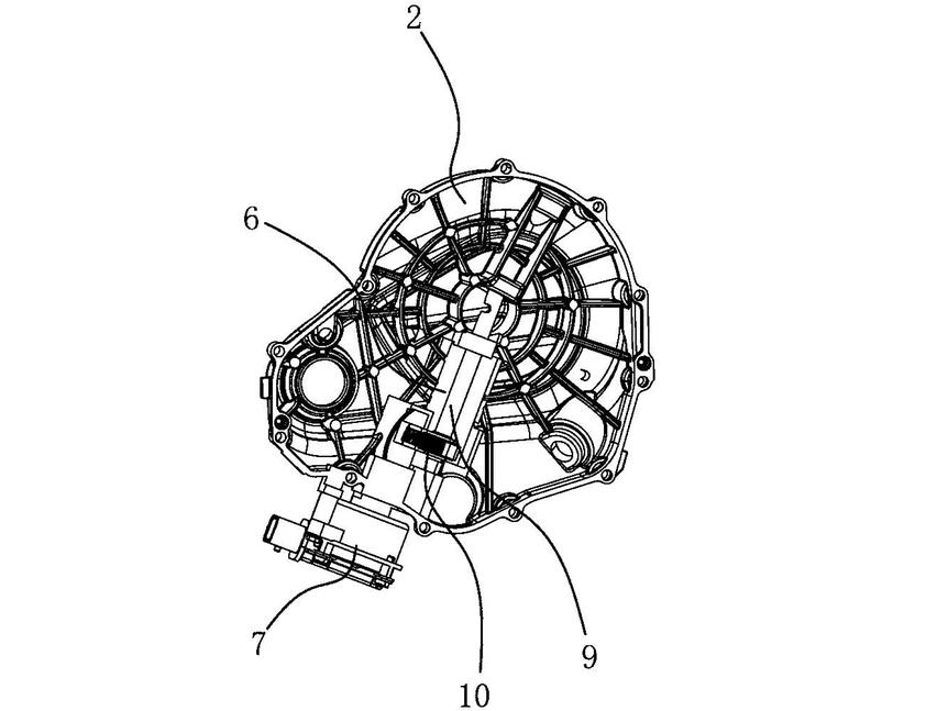
На самом базовом уровне эта конструкция позволит упростить проектирование и производство мотоциклов благодаря устранению троса или гидролинии сцепления от руля к мотору. Сцепление всё ещё будет мануальным, то есть, управляться райдером с помощью рычага, но происходить это будет ровно так же, как у современных мотоциклов с электронной ручкой газа - при помощи датчика на рычаге и обработки сигнала с него, без прямой механической связи между ручкой и сцеплением. На корзине сцепления будет установлен актюатор вроде тех, что используются в роботизированных коробках передач для переключения пар шестерёнок. Актюатор будет управлять приводным валом, поворачивающим вращающийся вторичный вал на несколько градусов через секторную шестерню ("полумесяц"), а вторичный вал, соединённый с тягой, будет выжимать или отпускать сцепление.
Патентная заявка Qianjiang в основном описывает механическую сторону электропривода сцепления, почти не касаясь возможностей, которые он даёт, но потенциальные преимущества такой системы очевидно.
Например, райдер сможет по желанию использовать рычаг сцепления на руле, но при этом мотоцикл может быть оснащён полуавтоматической (с квикшифтером) или полностью автоматической (роботизированной) коробкой передач. Или, как вариант, эта система может использоваться для старта с места и остановки без выжима рычага.
За последние годы выходили несколько вариантов мотоциклов с автоматическим сцеплением, от Yamaha FJR1300AE с YCC-S в 2005 году, где использовалось полностью автоматическое сцепление и электронный рычаг переключения, и до MV Agusta SCS на базе технологий Rekluse. И, разумеется, роботизированная коробка Honda DCT с двумя автоматическими сцеплениями, управляемыми компьютером. Однако, система, предложенная Qianjiang, позволяет мотоциклу иметь привычную эргономику, причём в нескольких режимах, давая райдеру полный контроль над сцеплением и коробкой, но при необходимости легко переходя в автоматический режим.

