Harley Davidson заявляет патент на новую конструкцию двигателя с переменными фазами газораспределения. Официально патентуется не конкретно система переменных фаз, а модульный балансир двигателя, установленный по обеим сторонам коленвала. Однако, патент описывает также элемент конструкции балансира, реализующий систему переменных фаз ГРМ.
В патенте использован грубый эскиз Fat Bob-а в качестве примера мотоцикла. А вот особенности конструкции двигателя описаны весьма подробно, и раскрыта суть отличий от нынешних двигателей Harley. Конструкция нового двигателя по-прежнему предполагает верхнее расположение клапанов, но со штангами, расположенными на противоположных сторонах каждого цилиндра (это соответствует другому патенту, о котором уже шла речь ранее). Оба патента были изначально заявлены в Ведомство по патентам и торговым маркам США (USPTO) в начале 2019 года, и в обоих единственным изобретателем указан инженер HD Йоханн Фогес (Johann Voges), что скорее всего означает, что оба патента касаются одного и того же двигателя.
На изображениях видны рёбра воздушного охлаждения необычной формы, изогнутые вокруг цилиндра. Также спереди двигателя отсутствует масляный фильтр. Определить пропорции по иллюстрациям в патентной заявке сложно, но вероятно, на них изображена замена древнему двигателю серии Sportster.
Патент на новую конструкцию двигателя
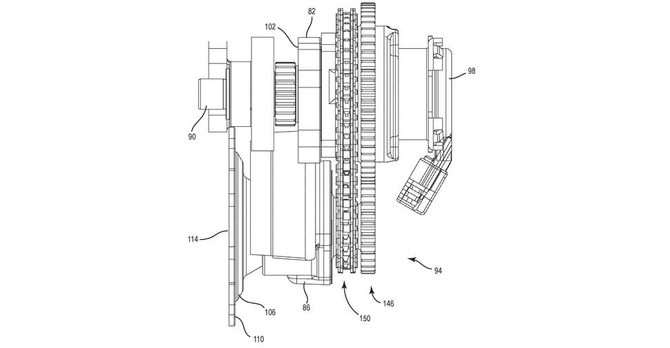
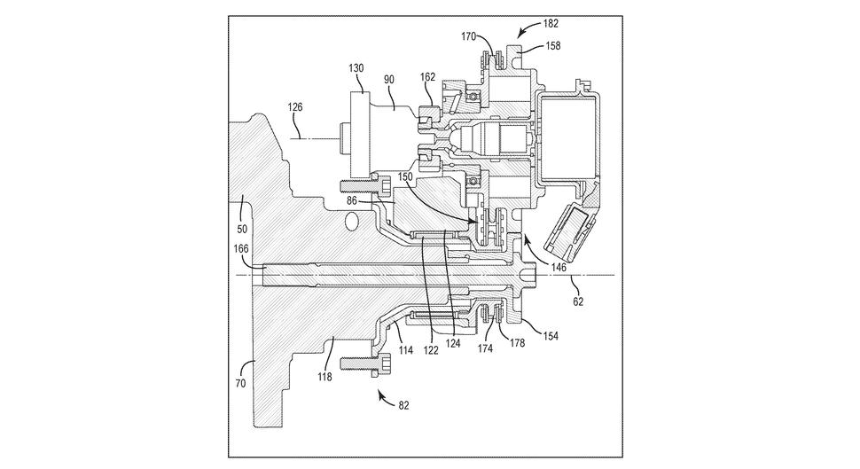
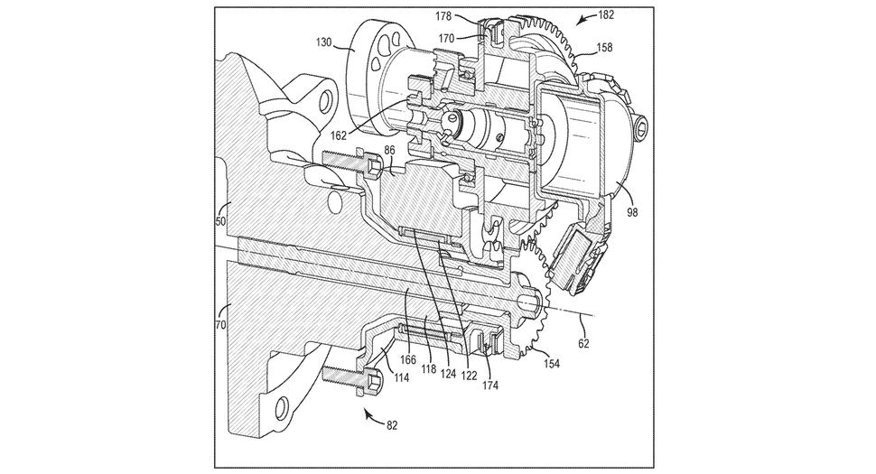
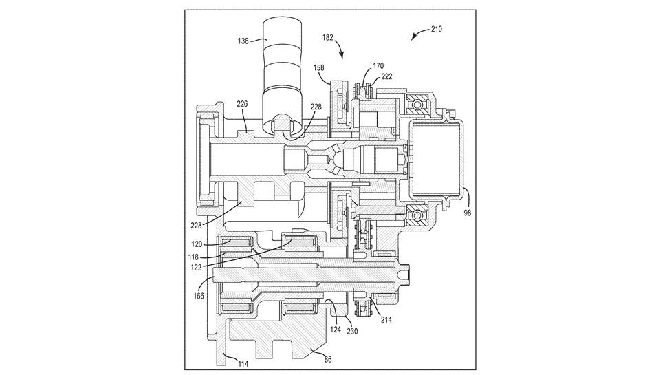
Главное в патенте - балансировочный модуль двигателя (элемент №74 на чертеже). Коленвал соединён с шестернёй №154, вращающей приводную шестерню газораспределения №158. К шестерне ГРМ присоединена звезда чуть меньшего размера №170, вращающая цепь №178. Цепь в свою очередь вращает звезду балансира, которая передаёт вращение на балансировочный груз (№86) в противоположном относительно коленвала направлении, компенсирующее возвратно-поступательное движение поршней.
Узел переменных фаз №98, соединённый с шестернёй ГРМ, изменяет фазы распредвалов, влияя как на впускные, так и на выпускные клапана. Вообще говоря, изменение фазы впуска позволяет оптимизировать мощность и распределение крутящего момента на низких или высоких оборотах, но вероятно, что основной целью Harley Davidson было снижение выбросов.
В текущем виде двигатели Harley Davidson, в особенности линейка Sportster, не соответствует эконормам Euro 5, и это означает, что к концу года их продажу запретят. Несколько производителей просили отсрочить введение Euro 5 из-за пандемии, что может дать Harley возможность манёвра на случай, если новый двигатель пока не готов.






